• 社区论坛
  • 友情链接
  • 常见问答
  • 关于游戏
  • 加入社群
  • 在线客服
  • 登录
  • 注册
  • 社区论坛
  • 友情链接
  • 常见问答
  • 关于游戏
  • 加入社群
  • 在线客服
登录
注册
找回密码

快速登录

QQ登录微信登录
1
分享
QQ空间微博QQ好友复制链接
  • 社区
  • SCUM Games Community
  • 📚 硬核攻略
  • 正文

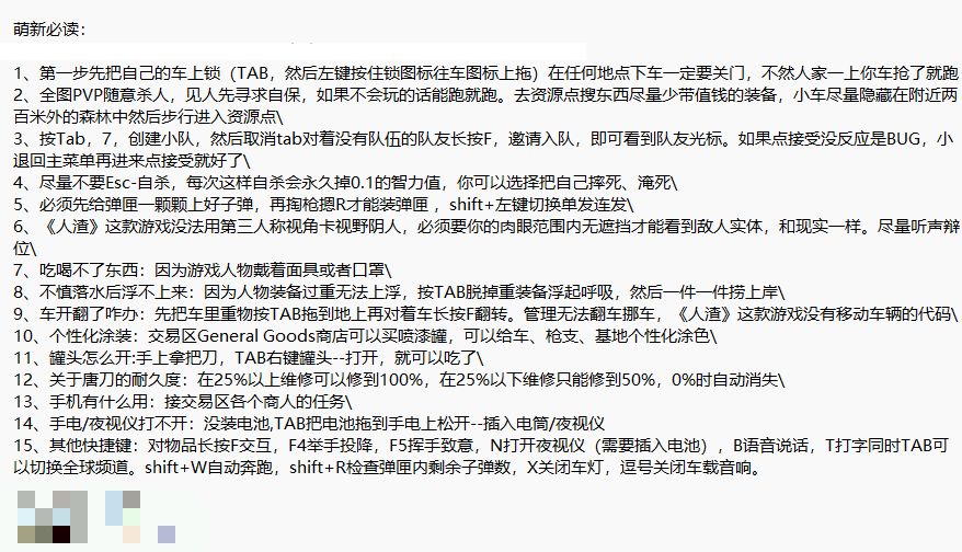
第三篇—萌新需要知道的游戏知识和游戏过程中遇到的各种问题

玄阿徽章-年度人气达人-SCUM Games等级-LV1-SCUM Games11月25日 17:00更新
180

 

20251125154947926-qq_pic_merged_1764056857746

 

1
1人已评分
分享
QQ空间微博QQ好友复制链接
收藏
请登录后发表评论

登录注册

QQ登录微信登录

    没有评论内容

2人已关注
分享
📚 硬核攻略-SCUM Games

📚 硬核攻略

生存是一门科学。专注分享金属速刷路线、建筑技巧、NPC打法、生存数据等经过验证的干货攻略。
发布关注
帖子
12
互动
1
阅读
1378
用户封面
玄阿的头像-SCUM Games
玄阿徽章-年度人气达人-SCUM Games等级-LV1-SCUM Games关注
700135
黑市价格涨了,普通商人的买卖价格也涨了-SCUM Games
黑市价格涨了,普通商人的买卖价格也涨了
黑市价格涨了,普通商人的买卖价格也涨了
11月29日 23:27 11
商店子弹好多都没有货,地雷也没有-SCUM Games
商店子弹好多都没有货,地雷也没有
商店子弹好多都没有货,地雷也没有
11月29日 23:04 13
第五篇—-萌新之进阶篇-SCUM Games
第五篇—-萌新之进阶篇
第五篇—-萌新之进阶篇
11月25日 16:59 25
  • Copyright © 2025 SCUM Games Community

    苏ICP备2023051582号-4 苏公网安备32032402000649号
  • SCUM攻略站-SCUM Games

    SCUM攻略站
请在手机浏览器上浏览此页面!

scum社区
scum社区
登录
没有账号?立即注册
手机号
验证码
账号密码登录
用户名/手机号/邮箱
登录密码
找回密码 | 免密登录

社交账号登录

QQ登录微信登录
使用社交账号登录即表示同意用户协议、隐私声明
注册
已有账号,立即登录
设置用户名
手机号或邮箱
验证码
设置密码
邀请码(选填)
扫码登录
使用其它方式登录或注册扫码登录

扫码登录即表示同意用户协议、隐私声明