社区论坛
友情链接
常见问答
关于游戏
加入社群
在线客服
登录
注册
社区论坛
友情链接
常见问答
关于游戏
加入社群
在线客服
登录
注册
找回密码
快速登录
QQ登录
微信登录
135
更多资料
搜索内容
玄阿
1枚徽章
河北
关注
帖子
7
发布
7
排序
最新发布
最近更新
最新回复
最多查看
最高评分
最多回复
最多收藏
玄阿
11月29日 23:27发布
11次阅读
关注
黑市价格涨了,普通商人的买卖价格也涨了
黑市的价格和普通市场的价格一样
这是普通商人的价格
这是黑市的价格
💡 社区建议
评分
回复
分享
玄阿
11月29日 23:07更新
13次阅读
关注
商店子弹好多都没有货,地雷也没有
💡 社区建议
评分
1
分享
玄阿
11月25日 16:59发布
25次阅读
关注
第五篇—-萌新之进阶篇
一.游戏前期没建房子汽车尤为重要,组装完车子记得第一时间上锁,不然到时候车子让别人开走,到时候竹篮打水一场空,就悲剧了。
...
+2
📚 硬核攻略
1
回复
分享
玄阿
11月25日 17:00更新
18次阅读
关注
第四篇萌新常识
饿了,渴了,炎热都会导致昏倒--吃,受伤C3C4必须立刻治疗;寒冷会掉血,多穿衣服或者烤火身体暖和了血条会自己回来
查看状态...
+1
📚 硬核攻略
1
回复
分享
玄阿
11月25日 17:00更新
18次阅读
关注
第三篇—萌新需要知道的游戏知识和游戏过程中遇到的各种问题
📚 硬核攻略
1
回复
分享
玄阿
11月25日 17:01更新
19次阅读
关注
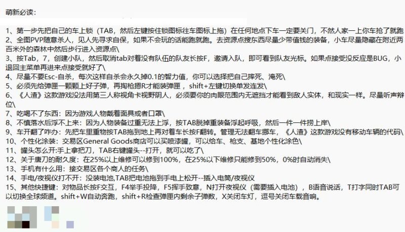
第二篇萌新进游戏,不知怎么操作之“按键说明”
怕忘了可以保存下来
📚 硬核攻略
1
回复
分享
玄阿
11月25日 17:01更新
31次阅读
关注
第一篇—–萌新开头篇
1.捏人
推荐3种,也可自行塑造都可以,自由度还是极高的游戏
第一种是下地堡打剃刀好打一点,力量型能抗能打
第二种 拉了一点...
📚 硬核攻略
1
回复
分享
请在手机浏览器上浏览此页面!
登录
没有账号?立即注册
手机号
验证码
发送验证码
记住登录
账号密码登录
登录
用户名/手机号/邮箱
登录密码
记住登录
找回密码
|
免密登录
登录
社交账号登录
QQ登录
微信登录
使用社交账号登录即表示同意
用户协议
、
隐私声明
注册
已有账号,立即登录
设置用户名
手机号或邮箱
验证码
发送验证码
设置密码
邀请码(选填)
注册
已阅读并同意
用户协议
、
隐私声明
扫码登录
使用
其它方式登录
或
注册
扫码登录
扫码登录即表示同意
用户协议
、
隐私声明